Peugeot 106
Peugeot 106
Здравейте и поздравления на всички успели в проектите си! Аз съм следващият по вашите стъпки.
Както следва от заглавието колата за конверсия е пежо 106 специално купувана за целта. Двигателят е Костов 6,5kW 106A Imax 75VDC 2800 ob/min. Батериите не са закупени все още тъй като в момента обмислям схемата на така наречения контролер, тоест чакам части за него и след направата му ще търся най-изгодните батерии, вероятно 100Ah 12V оловни. Идеята ми е както на всеки от вас, възможно най-ниско бюджетен проект, градски тип не гоня висока скорост причината е, че живея във Варна което означава лазене и задръстване.
Въпросите ми към вас са много и по конкретно са към тези (ако има такива) които са си правили сами контролерите.
По каква схема работят. Как са се справили със силовата част. Какви кондензатори за компенсация на падовете. В какви граници да търся тока на размагнитване на мотора и съответно какъв диод за него? Борба със скин ефект? Малко са ми общи въпросите, но няма как да се експериментира докато мотора ти е на масата, а не в колата. Друг много важен въпрос: как следите капацитета на акумулатора посредством напрежението или как?
Както следва от заглавието колата за конверсия е пежо 106 специално купувана за целта. Двигателят е Костов 6,5kW 106A Imax 75VDC 2800 ob/min. Батериите не са закупени все още тъй като в момента обмислям схемата на така наречения контролер, тоест чакам части за него и след направата му ще търся най-изгодните батерии, вероятно 100Ah 12V оловни. Идеята ми е както на всеки от вас, възможно най-ниско бюджетен проект, градски тип не гоня висока скорост причината е, че живея във Варна което означава лазене и задръстване.
Въпросите ми към вас са много и по конкретно са към тези (ако има такива) които са си правили сами контролерите.
По каква схема работят. Как са се справили със силовата част. Какви кондензатори за компенсация на падовете. В какви граници да търся тока на размагнитване на мотора и съответно какъв диод за него? Борба със скин ефект? Малко са ми общи въпросите, но няма как да се експериментира докато мотора ти е на масата, а не в колата. Друг много важен въпрос: как следите капацитета на акумулатора посредством напрежението или как?
Re: Peugeot 106
Здравей и добре дошъл 
Аз не мога да кажа нищо по конкретните въпроси – надявам се другите да се включат.
Само исках да ти предложа две неща:
1) във Варна е eltransbg, той вече доста месеци кара своята кола – така и така сте в един град, ако решите, може да се видите и да обсъдите всякакви проблеми – както по електрическата, така и по механичната, а и финансовата страна.
http://electriclub.com/viewtopic.php?f=9&t=35
http://ev-bg.com/wordpress1/ (по-специално категорията в блога "Голф електричка")
(Ако направите такава мини-сбирка на форума, разкажете тук – определено ще е интересно и ценно и за нас)
2) наскоро мернах един проект за "направи си сам" контролер с отворен код
http://ecomodder.com/wiki/index.php/ReVolt – информацията сбито, с описания, схеми в линковете и т.н.
http://ecomodder.com/forum/showthread.p ... -6404.html – по-подробно, даже доста подробно; как се е развил целият проект в един западен форум
В същия форум обсъждаха и просто зарядно – http://ecomodder.com/forum/showthread.p ... -6795.html Това е встрани от интереса ти в момента, но понеже се сетих, да го пиша сега
Успех и ни дръж в течение – малко са проектите у нас и всякакви обсъждания за тях са глътка свеж въздух тук;)
Аз не мога да кажа нищо по конкретните въпроси – надявам се другите да се включат.
Само исках да ти предложа две неща:
1) във Варна е eltransbg, той вече доста месеци кара своята кола – така и така сте в един град, ако решите, може да се видите и да обсъдите всякакви проблеми – както по електрическата, така и по механичната, а и финансовата страна.
http://electriclub.com/viewtopic.php?f=9&t=35
http://ev-bg.com/wordpress1/ (по-специално категорията в блога "Голф електричка")
(Ако направите такава мини-сбирка на форума, разкажете тук – определено ще е интересно и ценно и за нас)
2) наскоро мернах един проект за "направи си сам" контролер с отворен код
http://ecomodder.com/wiki/index.php/ReVolt – информацията сбито, с описания, схеми в линковете и т.н.
http://ecomodder.com/forum/showthread.p ... -6404.html – по-подробно, даже доста подробно; как се е развил целият проект в един западен форум
В същия форум обсъждаха и просто зарядно – http://ecomodder.com/forum/showthread.p ... -6795.html Това е встрани от интереса ти в момента, но понеже се сетих, да го пиша сега
Успех и ни дръж в течение – малко са проектите у нас и всякакви обсъждания за тях са глътка свеж въздух тук;)
Re: Peugeot 106
Благодаря за експресния отговор.
Относно колегата с Голфа, следя много внимателно всеки негов напредък, вече установихме връзка.
Виждам, че тук има представителство от Костов моторс. Един въпрос към него имам и той е: мога ли да работя безопасно с напрежение превишаващо 10% от максималното дадено на мотора, то е 75V. Искам да работя с 6 акумулатора по 12V, които при 100% заряд ако приемем, че са на 14V прави 6х14=84V. Знаем, че електрическите машини, както трансформаторите така и електромоторите, могат да поемат двукратно и трикратно пренатоварване. Моторът ми е по-горе споменат Костов ДКВ 6.5/7.5/28 (за тези които не разчитат номерата 6.5kW 75V 2800 об) максимален ток 109А. Свален е от хидравличната помпа на електрокарите балканкар. Работа в режим S4 - 240 включвания в час на 25%. Моторът е четков, със смесено възбуждане.
Относно колегата с Голфа, следя много внимателно всеки негов напредък, вече установихме връзка.
Виждам, че тук има представителство от Костов моторс. Един въпрос към него имам и той е: мога ли да работя безопасно с напрежение превишаващо 10% от максималното дадено на мотора, то е 75V. Искам да работя с 6 акумулатора по 12V, които при 100% заряд ако приемем, че са на 14V прави 6х14=84V. Знаем, че електрическите машини, както трансформаторите така и електромоторите, могат да поемат двукратно и трикратно пренатоварване. Моторът ми е по-горе споменат Костов ДКВ 6.5/7.5/28 (за тези които не разчитат номерата 6.5kW 75V 2800 об) максимален ток 109А. Свален е от хидравличната помпа на електрокарите балканкар. Работа в режим S4 - 240 включвания в час на 25%. Моторът е четков, със смесено възбуждане.
Re: Peugeot 106
Виждам, че няма никакво развитие в този форум, а само приказки за барче (което е нормално за БГ форумите).
Е аз напредвам бавно и мъчително. Преди 2 дена направих първото пускане на контролера за управление на ПТД. От части беше успешно, втория опит вече е с по-голям успех... но електрониката е неблагодарна наука, цял живот няма да ти стигне да научиш всичко, и най-вече проблемите. Не съм опитен в областта на електрическите машини (все пак съм на 21г
), но с усилия, четене, питане и "нахалство" се постигат целите. Молбата ми към тези които четат форума отново е.. Ако има електончици инженери (от които не съм все още) нека направим една тема за тези които искат максимално с нисък бюджет да карат електрически автомобил, а именно да си направят всичко в мазето както правя аз. До няколко дена ще ви пусна кадри от изпитването на контролера и ще коментираме всеки мой напредък.
Е аз напредвам бавно и мъчително. Преди 2 дена направих първото пускане на контролера за управление на ПТД. От части беше успешно, втория опит вече е с по-голям успех... но електрониката е неблагодарна наука, цял живот няма да ти стигне да научиш всичко, и най-вече проблемите. Не съм опитен в областта на електрическите машини (все пак съм на 21г
Re: Peugeot 106
Радвам се, че напредваш и ще ми е много интересно да разказваш за контролера. Вярно, че не сме много хора тук и почти всички четат, без да пишат, но дано това се промени с времето. А е и криза – нормално е масово хората да нямат пари за започване на конверсия, макар да не им липсва желание (вярвай ми, знам)... 
Аз не съм инженер и не мога да помогна с електрониката, но ако нещо трябва да се направи за сайта, казвай ми. Поне за подобряване на мястото тук мога да помагам. Ако искаш, пусни специална тема, за да се съберете инженери и др. Освен това може всеки потребител на форума да ползва и уикито ни (http://electriclub.com/wiki горе го има в линк след Forum и News) Ако искаш, кажи ми да включа на акаунта ти права за писане и там – може да се направи "книга" със съвети стъпка по стъпка, какъв контролер да се вземе, какъв мотор, как да се свързва и т.н.
Аз не съм инженер и не мога да помогна с електрониката, но ако нещо трябва да се направи за сайта, казвай ми. Поне за подобряване на мястото тук мога да помагам. Ако искаш, пусни специална тема, за да се съберете инженери и др. Освен това може всеки потребител на форума да ползва и уикито ни (http://electriclub.com/wiki горе го има в линк след Forum и News) Ако искаш, кажи ми да включа на акаунта ти права за писане и там – може да се направи "книга" със съвети стъпка по стъпка, какъв контролер да се вземе, какъв мотор, как да се свързва и т.н.
Re: Peugeot 106
Не разбирам защо трябва да се губи време за български контролер. Има готови производство на Къртис/Балкан 1209-6А502 - 450 А/80В - 510 ЕВРО.
Re: Peugeot 106
Стефанов, какво правиш като контролер - крайно мощно стъпало за управление на двигателя или слагаш и бордна част - монитор и подходящия софтуер. В момента работя по такъв проект и до няколко месеца може да имам една такава система - крайно мощно стъпало за 300/600А с транзистори на 120 волта и борден комп. с възможно максимална информация за водача - разход в квтч, в км, оставащи км, налични квтч, токове, напрежения, 7-8 температури, статистики и по няколко аналогови и цифрови I/О канали за различни алгоритми др. Ако правиш само крайното стъпало няма да ти излезе по-евтино от http://www.kellycontroller.com/ - това са крайни стъпала с процесорче - просто ШИМ/PWM - като на всеки електрокар и ги има масово. Виж специализирана система за управление на електромобил не знам дали се продава някъде. Има я в новите автомобили, но не съм я срещал още в конверсиите. Това в момента правя с още няколко колеги и се надявам до есента да имаме доста информация. Засега крайното стъпало е за постояннотокови машини. Честотно още нямаме намерение да правим - има ги евтини. А сега сподели малко пред нас какво е при теб, плс.
Re: Peugeot 106
Здравей Огняне, здравейте колеги. Христос Възкресе и весели празници.
Моята концепция е нещо просто. Крайно стъпало до 150А (като начало), Шим, стрелкови ампермер и защита по ток съотверно. Крайните ми са 150V полеви. Като топология е нещо елементарно с цел минимален бюджет. Предвиждам за напред оборотомер, цифров волтмер, термодатчици (стрелково отчитане). Това в общи линии ми е базовият проект. След време ще мисля за процесорен блок за сега залагам на дискретно изпълнение (малко по старомодно).
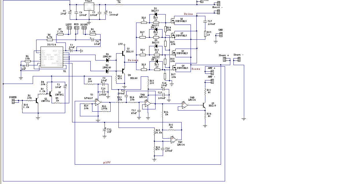
Относно системите къртис мисля, че проекта ми ще излезе доста по-евтин от готовата система, а и няма да мисля за сервизи като гори (по-готино ще е като си направя всичко сам). Ето схемката и да говорим за проблемите по същество.
Моята концепция е нещо просто. Крайно стъпало до 150А (като начало), Шим, стрелкови ампермер и защита по ток съотверно. Крайните ми са 150V полеви. Като топология е нещо елементарно с цел минимален бюджет. Предвиждам за напред оборотомер, цифров волтмер, термодатчици (стрелково отчитане). Това в общи линии ми е базовият проект. След време ще мисля за процесорен блок за сега залагам на дискретно изпълнение (малко по старомодно).
Относно системите къртис мисля, че проекта ми ще излезе доста по-евтин от готовата система, а и няма да мисля за сервизи като гори (по-готино ще е като си направя всичко сам). Ето схемката и да говорим за проблемите по същество.
Re: Peugeot 106
Здр. Стефанов,
да, на бърз поглед в тази схема виждам части за към 50 лв на око претеглени. Виждам че си избягал на 50 Кхц честота, ако правилно съм разчел чипа. Транзисторите са ти на около 7 милиома при 100-120 гр.С. Според мен ще ти трябва термична защита, освен ако не сложиш постоянно вентилатор за около 150 вата за издухване. Схемата наистина е опростена.
При нас има 2 проца/контролери на АТМЕЛ, 12 транзистора по 120 А и гледаме да се вместим в рамките под 1 милиом при 100-120 гр. За цената... само токовия траф е 35 лв, а транзисторите над 120 лв. Дисплея засега е един - графичен - 128/64, Контролера е поръчка и човека не му се даваха по-вече средства, за да сложим няколко малки дисплея директно на местата по таблото. В тази система не сме заложили генераторен режим, но всичко останало, което имат стандартните автомобилни системи за управление е заложено. И тук можем да си бъдем полезни - какво още да сложим като функции, за да се получи един професионален смарт контролер. Ние сме заложили индикации за консумиран ток от дв-ля, напрежение на батерията, обороти на двигателя, разход на енергията в квтч или оставащи квтч, изминати км за зареждане и тотал, оставащи км пробег, моментна мощност, средна мощност, има и статистика за повечето измервания, температурите са доста - вътре в контролера, на транзисторите, външна, на купето, на двигателя, на батериите и още 2 входа входа свободни.
Схема няма как да сложа, все пак е почти сериозна разработка, но при мен честотата се задава от проц-а, следя всеки импулс и за обратни диоди използвам транзистори за да се намали греенето.
Това до тук мога да представя.
Моето предложение към желаещите - давайте идеи какви още функции да заложим в един контролер, така, че да се получи една добра професионална система за управление на автомобила. Разбира се, че повечето от информацията ще се извежда само при поискване на отделен дисплей - не върви да претоварваме таблото.
да, на бърз поглед в тази схема виждам части за към 50 лв на око претеглени. Виждам че си избягал на 50 Кхц честота, ако правилно съм разчел чипа. Транзисторите са ти на около 7 милиома при 100-120 гр.С. Според мен ще ти трябва термична защита, освен ако не сложиш постоянно вентилатор за около 150 вата за издухване. Схемата наистина е опростена.
При нас има 2 проца/контролери на АТМЕЛ, 12 транзистора по 120 А и гледаме да се вместим в рамките под 1 милиом при 100-120 гр. За цената... само токовия траф е 35 лв, а транзисторите над 120 лв. Дисплея засега е един - графичен - 128/64, Контролера е поръчка и човека не му се даваха по-вече средства, за да сложим няколко малки дисплея директно на местата по таблото. В тази система не сме заложили генераторен режим, но всичко останало, което имат стандартните автомобилни системи за управление е заложено. И тук можем да си бъдем полезни - какво още да сложим като функции, за да се получи един професионален смарт контролер. Ние сме заложили индикации за консумиран ток от дв-ля, напрежение на батерията, обороти на двигателя, разход на енергията в квтч или оставащи квтч, изминати км за зареждане и тотал, оставащи км пробег, моментна мощност, средна мощност, има и статистика за повечето измервания, температурите са доста - вътре в контролера, на транзисторите, външна, на купето, на двигателя, на батериите и още 2 входа входа свободни.
Схема няма как да сложа, все пак е почти сериозна разработка, но при мен честотата се задава от проц-а, следя всеки импулс и за обратни диоди използвам транзистори за да се намали греенето.
Това до тук мога да представя.
Моето предложение към желаещите - давайте идеи какви още функции да заложим в един контролер, така, че да се получи една добра професионална система за управление на автомобила. Разбира се, че повечето от информацията ще се извежда само при поискване на отделен дисплей - не върви да претоварваме таблото.
Re: Peugeot 106
Колега бихте ли споделил в коя фирма работите и в кои град сте (стана ми любопитно). Поздравления вие наистина правите нещо професионално. Ако имате заложена външна памет може да приложите графичен вид на изразходваната моментна мощност за определен период. Но като гледам доста сложна и скъпа система разработвате. Ако не е фирмена тайна за каква кола ще се ползва и с каква машина.
Друго ми е интересно! На каква честота конкретно работите и обмисляли ли сте появата на проблеми от скин ефект по проводниците и в самия мотор. Моята работна честота е 17kHz, а по схемата някои от елементите не са с действителна стойност. Не съм начертал кондензаторната батерия, която ще е от 20бр 470u, както и обратните диоди които смятам да са на отделна платка максимално близко до мотора. А относно термо защита в последствие ще сложа просто искам всеки блок да работи преди да пристъпя към нея. Заложил съм за радиатор едно алуминиево шаси от стар автомобилен усилвател.
Поздрави от Варна!!!
Друго ми е интересно! На каква честота конкретно работите и обмисляли ли сте появата на проблеми от скин ефект по проводниците и в самия мотор. Моята работна честота е 17kHz, а по схемата някои от елементите не са с действителна стойност. Не съм начертал кондензаторната батерия, която ще е от 20бр 470u, както и обратните диоди които смятам да са на отделна платка максимално близко до мотора. А относно термо защита в последствие ще сложа просто искам всеки блок да работи преди да пристъпя към нея. Заложил съм за радиатор едно алуминиево шаси от стар автомобилен усилвател.
Поздрави от Варна!!!
